繁体
|
中国政府网
|
新疆政府网
|
乌鲁木齐市政府网
导航切换
首页
走进米东
自然资源
基础设施
经济增长
城乡建设
民生事业
投资环境
图看米东
领导之窗
区长
吴承凯
常务副区长
梁 震
副区长
洪宇宁
王伟
马合买提·阿木提
王小明
王鲁阳
豆俊杰
新闻中心
国务院要闻
自治区要闻
乌市要闻
米东要闻
国务院文件
自治区文件
乌市文件
米东文件
政府信息公开
领导信息
财政预决算
政府工作报告
文件
人事任免
建议、提案
互动交流
区长信箱
调查征集
投诉举报
政务服务
当前位置:
首页
政务公开
区人民政府
部门信息公开工作年度报告
正文
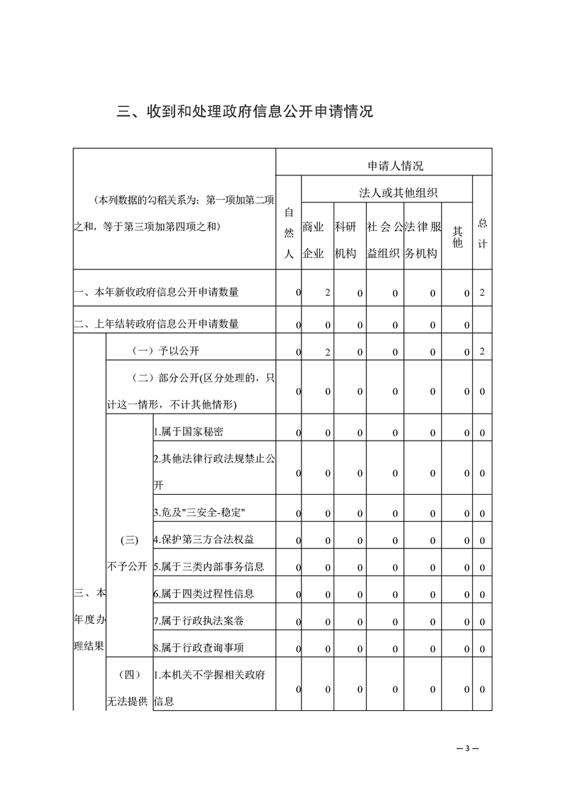
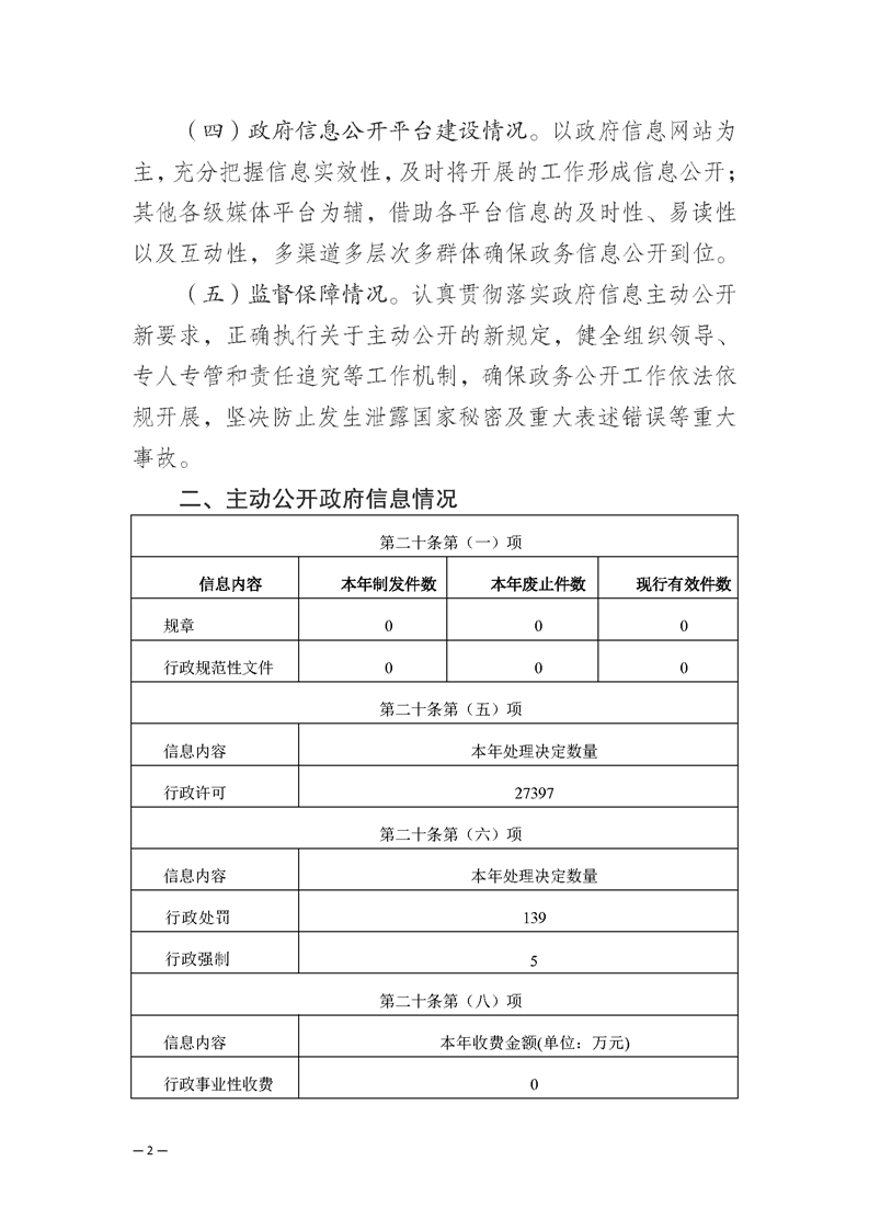
米东区市场监督管理局2024年政府信息公开工作年度报告
索 引 号
xjmd000-2025-000031
主题分类
发布机构
米东区市场监督管理局
发布日期
2025-01-30 20:21
名 称
米东区市场监督管理局2024年政府信息公开工作年度报告
文 号
主 题 词
东区 市场 监督管理局 2024 政府信息公开 信息公开工作 年度报告
来 源
米东区市场监督管理局
打印本页
关闭窗口
县 区
天山区
沙依巴克区
高新技术开发区(新市区)
经济技术开发区(头屯河区)
水磨沟区
达坂城区
乌鲁木齐县
甘泉堡经济开发区